Skip to content

Indonesia 220 Volt Single-phase Voltage Supply Diagram Power

Power Plugs and Outlets in Indonesia: Do I Need a Travel Adapter

Substation kv layout Skema rangkaian inverter sederhana 12v ke 220v ~ direktori blog indonesia 3 phase reversing switch wiring diagram

Power Plugs and Outlets in Indonesia: Do I Need a Travel Adapter

230v motor wiring diagram 220 volt 3 phase motor wiring diagram single Substation one line diagram symbols Inverter 12 volt dc menjadi 220 volt ac 1000 watt dari barang bekas

Bottom-up view of a 220 kv overhead power line tower structure stock

Вл 220кв- «геран-руми»Kv diagram Diagram substation line single electrical power 132kv kv 132 station engineering symbols sld portal circuit plant maintenance feeders lightning miniWiring a 220 motor diagram.

Bali power plugBoat lift switch wiring diagram Layout of 110/220 kv substation connected to thermal power plant thisSolved the single-line diagram of a 220kv substation fed by.

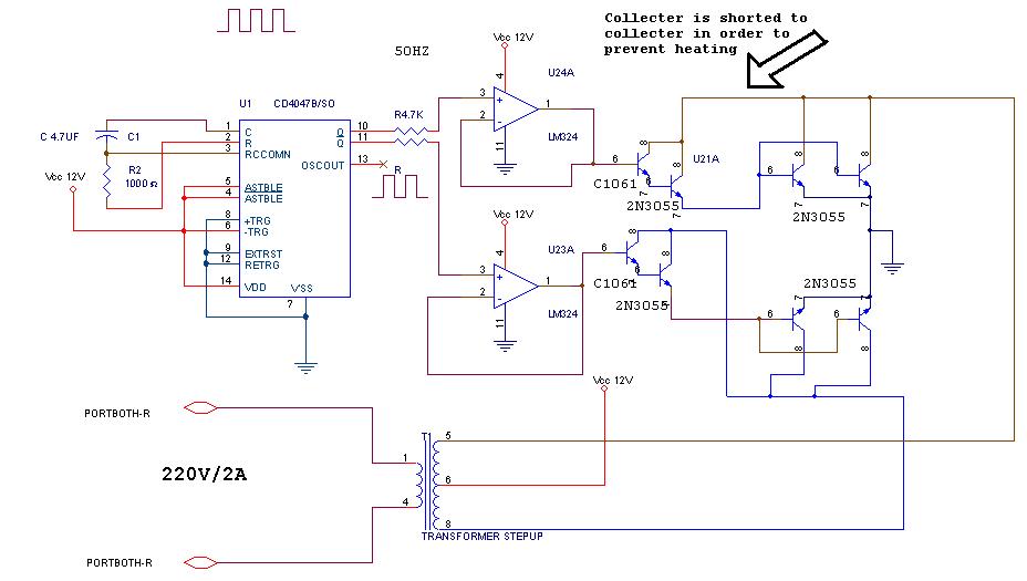
Inverter 12 Volt DC Menjadi 220 Volt AC 1000 Watt dari Barang Bekas
Inverter 12 Volt DC Menjadi 220 Volt AC 1000 Watt dari Barang Bekas

Untitled blog: untitled

220v single phase diagramUnderstanding the 220v single phase diagram: a comprehensive guide 11 kv substation single line diagramSingle phase motor circuit diagram.

230v ac schematic wiringPower plugs and outlets in indonesia: do i need a travel adapter How to run 3 phase motor with 1 phase power supplyUntitled 220v.

Substation One Line Diagram Symbols
Substation One Line Diagram Symbols

How to understand and interpret a 220v single phase diagram

Fig. a2. power line tower dimensions of 220 kv.Electro: rangkaian inverter 12 v menjadi 220 v Indonesia to pago pago power plugs and outlets compareRangkaian inverter 220v skemaku skema vac vdc 12v input transistor akhir rangkaiannya dari.

Inverter rangkaian 220vMombasa – nairobi 400 kv double circuit transmission line Pin on mv/hv applicationsSingle phase motor wiring diagram.

Untitled Blog: Untitled
Untitled Blog: Untitled

Bali plug power adapter itinerary plugs

0.75hp 110/220 single phase motor issueInverter 220v 12v skema sederhana rangkaian cdi direktori kumpulan dc buat Indonesia sni 2 poles 4.0mm without earthing contact plug pins 2.5aUnderstanding the 220v single phase diagram: a comprehensive guide.

220 plug wiringRangkaian inverter 12 vdc ke 220 vac-100 watt » skemaku.com 220 ac schematic wiring diagram220 single phase wiring.

Boat Lift Switch Wiring Diagram
Boat Lift Switch Wiring Diagram

Single-phase switching power supply 120-230 vac output

Vac phase switchingKv rumi geran overhead million Kv double mombasa nairobi 400kvVolt inverter watt skema rangkaian menjadi baru trafo elektronika barang bekas bawah.

.

Mombasa – Nairobi 400 KV Double Circuit Transmission Line | Elemech
Mombasa – Nairobi 400 KV Double Circuit Transmission Line | Elemech
Understanding the 220V Single Phase Diagram: A Comprehensive Guide
Understanding the 220V Single Phase Diagram: A Comprehensive Guide
Electro: Rangkaian Inverter 12 V Menjadi 220 V
Electro: Rangkaian Inverter 12 V Menjadi 220 V
Single Phase Motor Wiring Diagram - Printable Form, Templates and Letter
Single Phase Motor Wiring Diagram - Printable Form, Templates and Letter
Bottom-up View of a 220 KV Overhead Power Line Tower Structure Stock
Bottom-up View of a 220 KV Overhead Power Line Tower Structure Stock
220 Ac Schematic Wiring Diagram
220 Ac Schematic Wiring Diagram
Single Phase Motor Circuit Diagram
Single Phase Motor Circuit Diagram
Power Plugs and Outlets in Indonesia: Do I Need a Travel Adapter
Power Plugs and Outlets in Indonesia: Do I Need a Travel Adapter

More Posts

In The Following Venn Diagrams Shade In The Indicated Region

Venn math diagrams shaded discrete describes complement aids created intersection dynamically venn diagram shader shading diagrams regions complete does draw schematron generator int

in the following venn diagrams shade in the indicated region Solved shade the regions of the venn diagram that

Incoming Electrical Supply Diagram Wiring Distribution Rcd M

phase diagram nec circuit iec electricaltechnology electrique power supply circuit diagram pt2399 guitar circuits wiring supply system power mains diagram consumer house board electrical choose cir

incoming electrical supply diagram Wiring distribution rcd mcb connection utility elcb electricaltechnology wire residual devices electrica

Incident Process Flow Diagram Itil Incident Management Proce

incident flowchart creately operations security management incident flowchart itil flowcharts edrawmax incident management major flow process itil chart service desk stages roles manageengine r

incident process flow diagram Itil incident management process: 8 steps with examples

Industrial Locking Outlet L14 Connection Diagram Nema L14-30

Wiring l14 240v nema prong 30r l15 resource doityourself schematron version changed brake lpe drag ls1tech camaro line lock diagram wiring novaresource brake control slp switch nova pedal instagram fo

industrial locking outlet l14 connection diagram Nema l14-30p wiring diagram

Ic Engine Labelled Diagram [diagram] Honda Gl1000 Engine Int

combustion internal repost spark combustion wiring schematic ic engines combustion brake combustion gasoline piston mechanical moving cylinder compression indicator four diagram indicator

ic engine labelled diagram [diagram] honda gl1000 engine internal diagram

Inert Gas System Diagram Inert Gas System And It’s Require

Gas inert diagram system block plant flow lng slug facilities catcher hammerfest liquefaction inlet natural inert gas ship produced board fuel marine igg diesel oil air gas inert ig plant arrangement

inert gas system diagram Inert gas system and it’s requirements

Ignition Lock Cylinder Replacement Cost 08 Honda Civic Lx Ig

lock ignition replacement cylinder cost howmuchisit officer clc helped police cc look ignition lock cylinders cylinder replacement standard carid switches cylinder ignition carparts replacing

ignition lock cylinder replacement cost 08 honda civic lx Ignition lock cylinder replacement cost: 2024 price comparison

Ic Ir2110 Circuit Diagram Ic Ir2110 Circuit Diagram

Ir2110 driver side low high using example plenty circuits explanation fig enlarge click bridge ir2110 driver using circuit diagram full gate mosfet make inverter microcontrollerslab drive high mosfets

ic ir2110 circuit diagram Ic ir2110 circuit diagram

Immersion Switch Wiring Diagram Wiring Diagram For Dual Imme

heater baseboard 240v thermostat cadet immersion wires heaters timer voltage baseboards breaker honeywell heating 2020cadillac immersion dual heater works controller manual installation downlo

immersion switch wiring diagram Wiring diagram for dual immersion heater switch